全大萍教授、白莹、周晶副教授团队在周围神经损伤修复材料研究方面取得进展
中山大学全大萍教授、白莹副教授课题组近年来通过一系列材料学手段将神经组织(周围神经和脊髓等)来源的脱细胞基质支架转化为可注射、可加工的纳米纤维水凝胶。研究显示,周围神经来源脱细胞基质水凝胶(decellularized peripheral nerve matrix hydrogel,DNM-gel)可作为神经导管的填充物,在桥接大鼠坐骨神经缺损并促进其再生修复方面作用明显,具有很好的应用前景(Acta Biomater. 2018, 73, 326-338)。利用DNM-gel修饰具有取向结构的静电纺丝纤维,实现了神经轴突和施万细胞的协同快速定向生长(ACS Appl. Mater. Interfaces 2019, 11, 17167−17176)。同时该种水凝胶具有明确的组织特异性,如DNM-gel在体外培养背根神经节时,可促进新生轴突的髓鞘化并抑制突触的形成(Adv. Funct. Mater. 2018, 1705739);而脊髓来源脱细胞基质水凝胶(decellularized spinal cord matrix hydrogel,DSCM-gel)更有利于神经干细胞的存活、增殖和迁移,并且能够促进神经干细胞的神经元向分化(Biomaterials. 2020, 12506)。
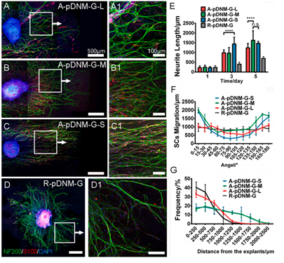
近期该团队通过定向冷冻-干燥加工技术,在DNM-gel中构建取向的微通道结构,这种微通道很好的模拟了天然神经内膜管的结构(图1),并且通过制备条件的改变,能够实现微通道的直径在20-100 μm之间调控。体外DRG培养证明,相比于无序多孔的R-pDNM-G导管,取向的微通道结构能定向的引导轴突延伸和施万细胞的迁移。同时通道尺寸在20-50 μm范围内的A-pDNM-G-S和A-pDNM-G-M导管对轴突延伸的长度、施万细胞迁移距离和取向行为有明显的促进作用(图2)。
此外,将具有取向微通道结构的A-pDNM-G导管应用于大鼠15 mm坐骨神经缺损修复模型中,实验结果显示,相比无序结构的R-pDNM-G导管,A-pDNM-G导管对于再生神经的延伸、再髓鞘化和功能恢复有明显的促进作用,并且修复效果好于鼠去细胞神经支架,说明这种取向微通道结构能够为轴突的再生提供物理引导作用。
将高活性的生物材料或者生长因子与拓扑信号相结合,能为组织和器官提供物理和化学双仿生的再生微环境。该研究利用脱细胞基质材料与物理导向结构结合的策略,构建了成分与结构高度仿生的人工神经导管,为临床上周围神经损伤修复提供了选择。该工作近期发表在Materials Science&Engineering C上,论文的第一作者为博士生饶子龙,共同通讯作者为中山大学材料科学与工程学院全大萍教授、白莹副教授与中山大学附属第一医院朱庆棠教授。

